二八杠
澳门新浦京 破局能源电板回收乱象:“正规军吃不饱、小作坊到处跑”有望成历史

界面新闻记者 | 高菁
国内能源电板回收行业迎来更强监管。
近日,工信部等六部门集合印发《新能源汽车废旧能源电板回收和概述诳骗管制暂行方针》(下称《管制方针》),将自2026年4月1日起执行。
上海钢联新能源奇迹部电板回收分析师吴慧慧向界面新闻示意,《暂行方针》主要提高法律敛迹力,加强对能源电板回收的监督管制作用,灵验指挥废旧能源电板流向,拦阻作歹拆解的不范例行径。
吴慧慧指出,《暂行方针》将促成废旧能源电板回收市集范例发展,严格要求企业从业条目。从电板起源运转,工信部将会同探求部门建立信息平台,蚁集能源电板编码、居品类别、居品组成、报废回收等必要信息,为每一个能源电板包生成惟一、动态的数字身份证,复旧能源电板全链条监督管制。
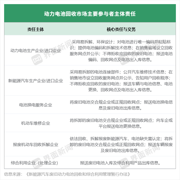
关于新能源汽车坐褥、能源电板、电板换电做事、天真车维修、报废天真车回收拆解、概述诳骗等相干企业主体,该方针闲逸端正蚁集溯源信息施行、拆卸及拆解技艺支抓信息、上传时辰节点等要求。
“电板包从产生使用至回收拆解,每个节点都将透明可见。”吴慧慧说。
针对企业,《暂行方针》回端正了从业条目,明确未照章办理废旧能源电板概述诳骗建设面貌投资核准好像备案手续,完成环境影响评价,建设配套的环境保护、安全等要领,获得排污许可好像办理排污登记手续的,不得从事废旧能源电板概述诳骗行径。
《暂行方针》还明确了废旧能源电板概述诳骗的界说,不再接管“梯次诳骗”的见识,废旧能源电板不再用于电动自行车以及法律、行政法例和强制性圭臬不容使用的其他范围。
此外,《暂行方针》还强调了当今能源电板回收市辘集的主要参与者的主体包袱,包括且不限于电板坐褥、车辆报废、换电运营、维修更换等各样废旧能源电板产生起源,明确示意报废新能源汽车应当带有能源电板,断交了废旧能源电板包轻视流向的问题。
制图:高菁
吴慧慧指出,在《暂行方针》灵验实施的配景下,当今已范例布局产业链内回收网点的新能源汽车和能源电板坐褥企业,以及前期工信部通过开展废旧能源电板概述诳骗行业范例管制,累计培育的概述诳骗主干企业将愈加具有行业上风。
近十年来,中国新能源汽车产业发展赶紧,产销量增长赶紧。2015年,中国新能源汽车行业出现了里程碑式的拐点。往日,中国新能源汽车销量初度极端好意思国,成为公共最大的电动汽车市集。尔后,天博体育公共销量榜首的位置一直由中国占据。
新能源汽车所搭载的能源电板蕴含丰富的锂、钴、镍等金属材料,报废后仍具有较高的诳骗价值。新能源汽车的快速发展与普及,使得废旧能源电板的回收处理问题缓缓受到爱好。
在此配景下,工信部会同探求部门于2018年印发实施《新能源汽车能源蓄电板回收诳骗管制暂行方针》,运转系统实施废旧能源电板回收诳骗管制,激动了回收诳骗体系的初步变成。
尔后,新能源汽车和能源电板产业发展抓续加快,能源电板装车在2020年之后迎来了爆发期。电动汽车能源电板的使用寿命经常在6-8年摆布。跟着往日销售使用的新能源汽车能源电板缓缓步入退役期,能源电板退役潮也在缓缓逼近。
工信部官微征引探求参谋机构测算数据称,2025年国内废旧能源电板产生量近40万吨,2030年将跳跃100万吨。
在较为详情的增长预期下,废旧能源电板回收范围流露了多半玩家,随之而来的一些不范例收售、拆解诳骗等行径。
能源电板回收行业内遥远存在着“正规军吃不饱,小作坊到处跑”的兴隆。
格林好意思(002340.SZ)副总司理张宇曾公开示意,能源电板回收诳骗,存在回收难、精良拆解难、梯次诳骗快速检测难、资源回收率和再生诳骗难以及安全管控难等问题。
天能控股集团董事长张天任在旧年两会期间,提交了《打造能源电板全生命周期安全闭环,澳门新浦京激动电板轮回产业高质地发展》的建议。
张天任在建议中征引的不透彻统计数据称,约有七成的退役电板被“小作坊”以更高的价钱收走,流入非正规渠谈。相较于具有“白名单”天禀的企业,这些“小作坊”无需在厂房、引诱、环保处理、数字化等多方面插足较高资本,因此更具资本上风。
所谓“白名单”企业,是指稳当工信部《新能源汽车废旧能源蓄电板概述诳骗行业范例条目》的企业。限定当今,工信部累计公告五批共148家合规企业。
“小作坊”企业对废旧能源电板进行浅易栽培包装、或悍戾幻灭后流入市集,严重淆乱了能源电板市集回收的泛泛治安。
报废后的能源电板如处理管制不妥,其所含的六氟磷酸锂、碳酸酯类有机物以及镍、钴等重金属残留物将对环境组成严重混浊。
其时张天任提倡,应构建从能源电板坐褥、使用、概述诳骗、报废回收等全生命周期的信息溯源系统,终了电板最终流向正规渠谈。
这次最新发布的《管制方针》,涵盖了搭建寰球新能源汽车能源电板溯源信息平台、建立新能源汽车能源电板数字身份证管制轨制等重心施行。
此外,此前能源电板回收行业还存在“产能抢跑”的兴隆。
这主若是因为能源电板退役潮尚未驾临,电板回收处理量相对较少,但锂电回收行业产能膨胀速率却已很快。
产能建好了,然而前端原料莫得那么多,导致原料价钱较高。与此同期,下贱居品价钱并不坚挺,一定进度上以至出现了“面粉比面包还贵”的兴隆,能源电板回收行业盈利广大承压。
吴慧慧指出,2025年,行业依旧受到原料短少牵制影响。能源电板回收行业全体盈利情况一般。
“受前期过度膨胀影响,已有湿法回收产能跳跃280万吨,企业产能开工率繁难触碰50%,暂未迎来盈利拐点。”吴慧慧说。
她同期指出,据Mysteel测算,预测2028年国内将迎来能源电板退役潮。另外,储能行业抓续高速增长,2033年储能电板将出现批量退役。
据吴慧慧预测,改日十年,国内锂电板回收行业将抓续高速增长,“资源回收行业属于后周期行业,电板回收行业增长具有高详情趣。”
限定当今,包括宁德时间(300750.SZ)、比亚迪(002594.SZ)在内的国内电板龙头,已接踵布局电板回收和诳骗业务。
限定2024年年底,宁德时间已建立遮掩公共的回收基地,具备27万吨废旧电板年处明智商。该公司在国内建立了240余个废旧电板回收网点,并与公共60余家回收管制企业建立了合营关系。
在国内,宁德时间的电板回收和再诳骗业务主要由子公司邦普轮回正经。限定2024年年底,该公司称,其镍钴锰金属回收率达99.6%,锂金属回收率达93.8%。
宁德时间董事长曾毓群此前曾预测称,到2042年,公共将有一半的电板接管回收的再生锂进行坐褥。
比亚迪也已在国内建立两座电板回收工场,2024年电板回收量跳跃1万吨。
比亚迪表示,其国内电板回收网罗主要依托于各省市的工业园,建设围聚贮存型网点,并通过物流运载体系将这些网点互连,在外洋则主要寄予稳当当地法例的第三方回收机构对废旧电板进行处理。比亚迪并未表示其电板回收网点的具体数目。
国轩高科(002074.SZ)、亿纬锂能(维权)(300014.SZ)等国内能源电板企业,也已纷繁入局废旧电板再诳骗范围。锂电板产业链上游,也已有赣锋锂业(002460.SZ)、天王人锂业(002466.SZ)、华友钴业(603799.SH)在内的行业巨头布局。
{jz:field.toptypename/}此外,业内也不乏格林好意思(002340.SZ)、金晟新能等以锂电板回收为主业的专科选手。
海量资讯、精确解读,尽在新浪财经APP
包袱剪辑:刘万里 SF014

备案号: